当前位置:
首页
>
安化县人大信息网
>
政务公开
>
选举任免
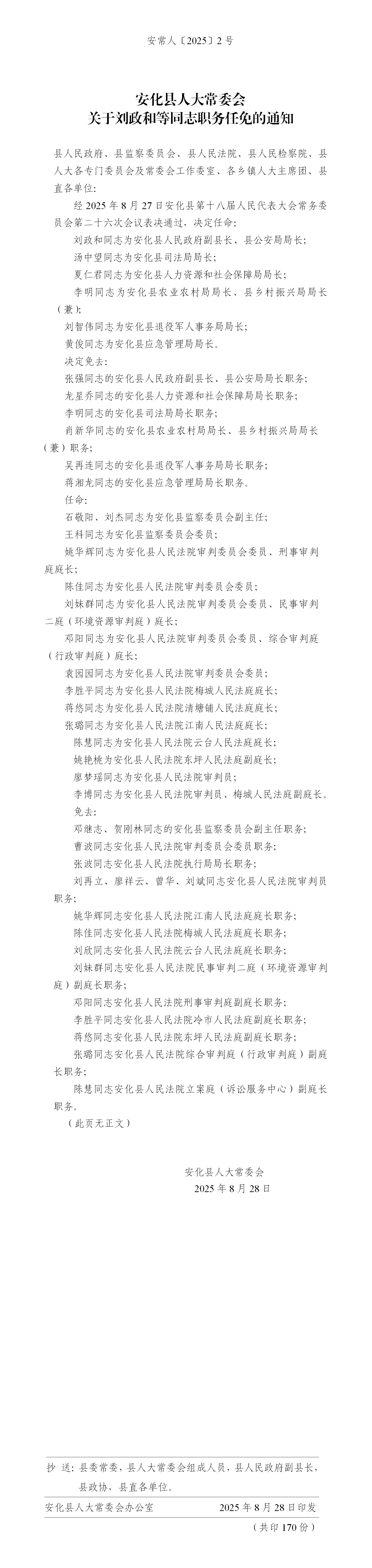
关于刘政和等同志职务任免的通知
作者: 发布时间:2025-09-02 09:04 信息来源: 县人大常委会办公室 浏览数:
[打印]
[收藏]
[纠错]
[关闭]
分享到: